Beranda
Profil
Visi dan Misi
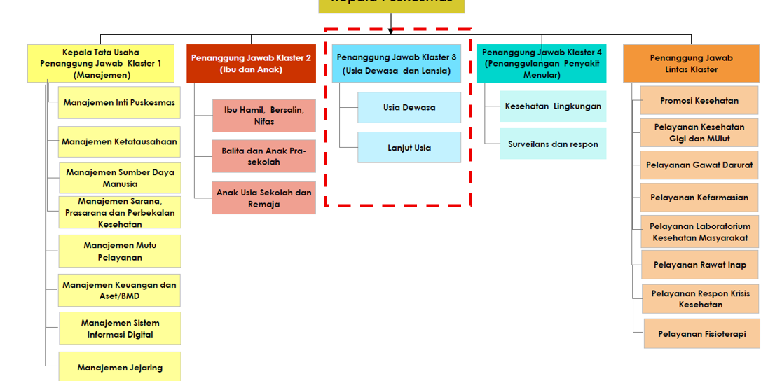
Struktur Organisasi
Struktur Organisasi
Klaster 1
Klaster 2
Klaster 3
Tugas dan Fungsi
Publikasi
Berita
Pengumuman
Layanan
Pelayanan Klaster 1
Konsultasi Gratis
Lainnya
Informasi
Lainnya
Unduhan
Galeri
Gambar
Video
Kontak
Sabtu, 08 November 2025 - 17 Jumadil Awwal 1447 H
PROFIL UPTD PUSKESMAS MON GEUDONG
Beranda
Profil
Klaster 3
31-10-2025
10:53:55
UPTD PUSKESMAS MON GEUDONG
Visi dan Misi
31 Oct 2025
Struktur Organisasi
31 Oct 2025
Klaster 1
31 Oct 2025
Klaster 2
31 Oct 2025
Tugas dan Fungsi
31 Oct 2025